摘要:在信息化、数字化及智能化的时代下,高校混合式教学的普及率越来越高。数字图像处理实验课程作为课程教学的重要环节之一,需要在教学多样化的同时保障教学质量,着重对教学过程中学生的学习状态专注度进行研究。基于深度学习方法使用卷积神经网络对常见的人脸表情数据集进行分析,构建学生专注度追踪模型,,实时掌握每位同学的学习状态,并帮助教师及时调整教育方针,从而提高教学质量。
摘要:该研究基于女大学生创业教育的系统文献梳理,对某大学2022—2024年开展的两期女性创新创业成长训练营进行调研,样本覆盖粤港澳大湾区32所高校443名女大学生。通过问卷调查和深度访谈,深入分析女大学生创新创业现状与需求。研究发现,女大学生创新创业教育中存在个性化培养不足、理论与实践脱节和资源支持不够三个主要问题。针对此,该研究提出女大学生创新创业教育“三位一体”策略,即专业化发展实现差异化个性培养,社会化服务强化理论与实践融合,市场化运作整合多元资源提供系统支持,为高校女大学生创新创业教育提供实践参考。
摘要:新时代,教育强国背景下,找出新的人才培养模式迫在眉睫。该文首先探讨混合制教学与创新教学整合在教学改革中的作用和意义,并探讨混合制教学在研究生课程教学中的应用途径及其对教学创新的促进作用。通过文献综述和案例分析,研究发现混合制教学能够将传统教学与在线学习资源相结合,为研究生课程教学提供新的教学模式和方法,促进学生思想道德素养,增强学术创新能力。该文还对混合制教学在课程思政中的实施策略和任务进行探讨,通过分析混合制教学和创新教学的概念、特点及相互关系,探讨两者整合的优点和挑战,为其他行业促进整合发展提出参考和建议。
摘要:各类工科大学新成立的航空航天类专业不断尝试有效的实践教学理论及方法,作为最贴近飞行器实际工程设计的航空航天工程软件类课程,是高校新型工科飞行器设计专业最重要的设计实践课程之一,对学生飞行器创新设计能力、创新核心素养的培养具有重要作用。该文讨论大连理工大学力学与航空航天学院近年来在航空航天工程软件课程中的教学改革情况,概括高校软件类课程教学的特点,从教学体系、数字化教学方法、实践手段和师生互动等方面明确航空航天工程软件类课程的教学探索,并提出对应的具体方法和手段,为一流飞行器设计专业和新工科背景下的课程建设提供参考和应用实践。
摘要:拔尖人才培养模式一直是高等教育的一个重点环节,目前仍然存在理论与实践教学资源水平不匹配的问题。该文以河海大学大禹学院为例,通过引入流域科考这一实践教学模式,结合加强品牌创新、丰富交流形式、人才联动培养、推动科研实践与创新训练相结合等方式,在实践教学体系、师资队伍建设、科研等方面进行建设与实践,对拔尖人才贯通式培养模式进行优化。流域科考活动有效提升学生科研内驱力、实践能力、思维方式,为推动拔尖人才培养模式实现新发展进行正面的探索,形成的社会实践品牌项目具有可复制、推广的价值。
摘要:大学数学课程是各高校本科生重要的基础课程,对培养学生创新能力有重要作用。面对当下大学数学教学中存在的问题与困境,基于本科生创新能力培养目标,该文提出由“一体两翼”课程体系、“三阶矩阵"教学模式、“时空维度”学习支持与“动态激励”评价机制四个模块构成的新型大学数学教学体系。并且,以中国海洋大学为例,阐述践行该教学体系的一系列具体举措。最后,该文从教师团队、学生培养、社会反响三个方面展示改革取得的初步成效,以期为其他高校提供有意义的借鉴与参考。
摘要:在当今“大众创业、万众创新"的背景下,各类高校高度重视创新人才的培养;随着油气资源向海洋进军,其资源已是石油与天然气工业的未来和希望。海洋油气工程专业是教育部新批准增设的国家战略性新兴产业,办好该专业具有重大意义;另外海洋强国战略的提出,对海洋油气工程专业人才的培养提出了更高的要求。该文针对海洋油气工程专业创新人才培养中的不足,结合海洋强国战略人才的需求,从课程思政育人、培养方案与模块化课程体系、一流师资队伍建设和专创融合等方面出发,探讨西安石油大学本专业在增强学生的人文素养和爱国情怀条件下,切实提升其创新能力,推进海洋油气工程专业教育的高质量发展。
摘要:为进一步提升教学质量,打造思政教育与思维教育相融合的课堂教学,促进一流应用型人才的培养。对思政教育与思维教育融合发展的辩证关系和必要性进行分析,对植物组织培养课程开展思政教育与思维教育相融合的具体举措、取得的初步成效进行总结和反思,以期为理论研究与教学实践提供参考和借鉴。
摘要:聚焦中国经济快速发展伴生的安全隐患频发与人们日益增长的安全性需求之间的矛盾,寻找符合新时代安全技术发展的中国矿业大学安全学科本科生培养要求的契合点。基于“中国灵魂、全球视野”和“行业需求”的价值引领,形成“激(S)-润(A)责(F)-引(E)-培(T)-愿(Y)"多措并进的本科生培养理念,丰富安全学科本科生培养内涵。积极开展差异化、个性化、定制化的本科生培养方式探索,形成以本科生综合素质为发展内核,教学、科研、竞赛相互融合的“一内核三层面”本科生培养质量提升良好局面。从思政教育、条件保障、主客协同和能力培养四个方面出发,优化“五位一体"本科生综合评价体系,提升优秀品质辐射作用及育人水平。
摘要:针对硕士研究生开设的吸附剂制备及应用这门专业课是介绍采用现代科学理论、方法与技术研究各类吸附剂的制备、表征及其应用,要求研究生掌握常见吸附剂的制备与改性、结构与表面特征、吸附分离性能等知识,课程中蕴含着丰富的思想政治元素。该文围绕吸附剂制备及应用专业课的教学内容及特点,进行课程思政的构建,广泛而深入地挖掘思政元素,找出教学目标与相应的思政映射,实现专业知识与思政元素内化融合。实践结果表明,课程思政典型案例能够有效激发研究生学习兴趣,有利于学生系统掌握专业知识点,提高解决工程实际问题的能力,实现专业培养与思政教育的深度融合。
摘要:为满足新工科背景下土木工程领域对复合型人才的迫切需求,该文深入剖析传统土木工程专业人才培养模式在新时代的局限性,提出基于“书院制、导师制、学分制"三制深度融合的土木工程专业人才培养机制。该方案旨在构建以书院制为平台,营造开放共享的学习社区;以导师制为核心,强化个性化指导与价值引领;以学分制为驱动,激发自主学习动力与优化学习路径的新型育人体系。该文阐述“三制”融合的理论内涵、机制构建思路及预期效能,以期为新工科背景下土木工程专业人才培养模式的改革与创新提供新的视角和实践参考。
摘要:在提高大学生课程思政元素和实践教学创新的双重教育背景下,该文从塑造工科专业大学生正确的专业思政价值理念,提高实践创新能力出发,结合水利工程专业核心课程水文学原理教学模式,从知识模块、思政元素、创新实践三个方面,提出专业课程思政知识模块及工程实践创新能力提升的教学改革思路,并进行改革实践及教学成果调查。结果显示,水文学原理进行思政知识模块教学模式改革后,学生对水利工程学科的热爱程度显著上升,专业实践应用能力及参与实践类竞赛项目人次比例大幅度提高,水文学生对专业理论知识学习及开展创新实践项目积极性明显增强。
摘要:管理决策分析这门课程是国家标准中管理科学与工程学科下的本科专业必修课,是一门较新的综合交叉学科性质的课程。《管理决策分析》教材建设是管理决策分析课程建设的基础,为提高新时代背景下该课程教学质量,该文针对现有《管理决策分析》教材存在问题,提出“案例-知识-实践"三位一体的教材建设研究思路,形成有逻辑、有内涵、有中国味道的特色教材,促进理论与实践结合,与时俱进地培养高素质的管理决策人才。
摘要:在新时代高等教育改革与新文科建设不断推进的背景下,作为交叉学科的土地资源管理专业研究生培养面临着更加严峻的挑战和更高的要求。该文在梳理当前土地资源管理专业所在学科多样化、学生学科背景多元化的现状条件下,提出交叉学科人才培养模式创新是顺应时代发展与社会需求的必然举措,是突破交叉学科人才培养瓶颈的必然选择;并提出加强理念引导,增强学生交叉学科课程学习能动性;整合教育教学资源,为学生接受交叉融合教育提供保障;建立职业反馈机制,为交叉学科培养贯通反馈通道的综合性交叉学科人才培养模式创新实践设计体系。
摘要:线性代数作为重要数学基础课,旨在培养学生运用线性模型与矩阵理论解决问题的能力。针对传统教学“不知其用、不知其法、不知其道"的痛点,教学团队以“夯实基础、强化应用、持续改进”为理念,依托数字化平台和AI工具,实施数专融合、数智赋能、数韵启智的创新改革。通过“三融入、三阶梯、三链路"的教学实践,构建自主互动式学习环境,培养学生科学思维和跨学科意识,提升“会学敢创”能力,实现知识传授与素养提升的协同推进,达成“育才”与“育德”的双重目标。
摘要:该研究以宁夏大学“一体两翼”治理架构为背景,分析机械类专业学生创新创业能力的现状及制约因素,探讨新工科背景下高校培养机械专业学生创新创业能力的途径。通过完善人才培养方案、构建“创新教育 + 专业教育 + 创新实践”融会贯通的培养体系、探索“三全育人"视域下的创新创业教育模式,提出结合地方工业需求的创新创业教育路径。研究结果表明,该体系可有效提升学生的创新创业能力和就业竞争力,为宁夏地区高校机械类专业的创新创业教育提供参考。
摘要:随着低空空域管理改革深化和无人机物流、城市空中交通(UAM)等新业态快速发展,传统交通运输人才培养面临空域认知缺失、多模态协同能力不足等突出问题,导致低空经济下的新型交通运输行业的持续发展在人才储备方面后劲不足。该文通过构建“空-地-信"深度融合的人才培养模型,提出三维课程体系重构、虚实协同实训平台建设、适航认证导向评价改革等创新路径。最后通过上海工程技术大学和湖南蔚蓝航校等案例的验证,验证改革路径的可行性和有效性。该研究可为有效提升交通运输拔尖创新人才培养质量提供理论支撑。
摘要:该文旨在通过以贵州X大学法学专业本科生为例进行的择业取向调查与分析,以了解新时代大学生的择业取向特征及影响因素。通过问卷调查和数据分析,发现新时代法学专业本科生在择业上具有择业目标较为单一、择业地区偏好生活舒适区,择业时间以自我需求为中心的特点,而且他们本身的择业取向与年级、性别、生源地、家庭经济紧密相关,综合反映了自身择业需求与社会需求相矛盾、职业规划与就业指导针对性不足的问题。同时,该文力图提出解决以上两个问题的建议。
摘要:该研究旨在探讨教育数字化转型背景下大学生社会支持程度与学习投入的内在机制,采用“青少年个人成长主动性问卷”“学习投入量表"“大学生一般学业情绪问卷”和“社会支持量表”以3290名大学生为对象进行测度,并使用非参数百分位Bootstrap法进行中介效应和调节效应分析。结果表明,社会支持对学习投入的预测作用显著 (β=1.1909,t=2.2259,P<0.001) ;当放入中介变量学业情绪后,社会支持对学习投入的预测效果依然明显 (β=0.125,t=0.258,P<0.01) ;将个人成长主动性放入模型后,个人成长主动性和学业情绪的乘积对学习投入的预测作用显著 (β=0.04,t=0.91,P<0.01) 。得出结论,学业情绪在个人社会发展和对学业投入的相互作用中起着桥梁作用,而个人成长主动性则对其中介模型的前半段路径和后半段路径都有调节作用。
摘要:做好数字化时代新疆职业院校宣传思想工作是落实"立德树人"根本任务的重要途径,也是培养德智体美劳全面发展的社会主义建设者和接班人的本质需要。该文从数字化时代赋予宣传思想工作新内涵、面临的风险与挑战、存在的问题及做好宣传思想工作对策与建议四个方面,对如何以数字化赋能新疆职业院校宣传思想政治工作进行探索,以期对同类院校有所借鉴。
摘要:针对普通高校在线开放课程建设中存在的低质低效重复线下,或建而不用、运而不维、对内不对外、教育资源自我封闭,以及不成系列、无法有效引领时代等问题,在青岛科技大学机械类专业在线开放课程建设中,通过“贡献—质量—精品”三步法,制定系列适应工科应用型高校的针对课程、教材、课堂、教师和教学组织的管理制度和激励政策,催动“教师强起来,课程优起来,学生忙起来,管理严起来,效果实起来”。建成融入“工程观”能有效用于线上教学,系统、引领、多元的机械类专业核心课程在线开放课群,为多教学模式切换、跨专业模块化学习、校内校外同/异步在线教学等提供优质教学资源供给,与课程思政同向同行,助力机械工程高素质人才培养。
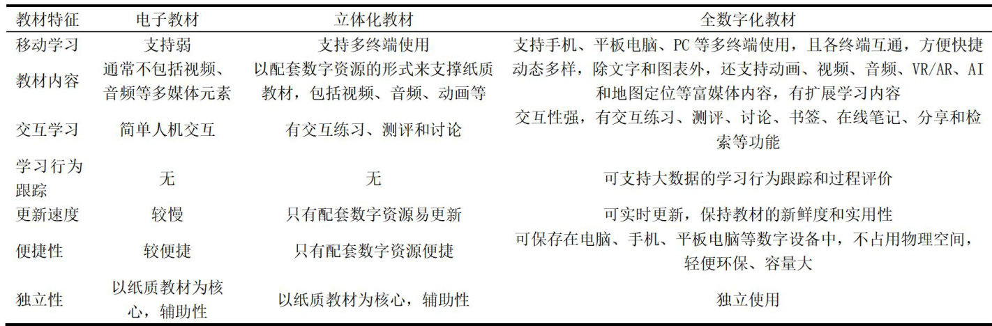
摘要:数字教材是教育数字化转型的关键要素,也是开展线上线下混合式教学的重要载体,但目前高校数字化教材建设相对薄弱。该文在分析数字化教材发展过程、高校数字教材建设的必要性的基础上,指出高校建设云教材的教学环境优势、数字教学资源库优势、学情优势和师资优势。以《科技论文写作教程》云教材建设为例,分析云教材适合线上线下混合式教学的可行性、深入剖析云教材建设的五个过程和实施效果。研究和实践表明,《科技论文写作教程》云教材促使学生、教师、课程和专业等多方发生良好变化。教材的功能和价值得到最大拓展和利用,具有很高的推广应用价值,对推动高校高质量数字化教材建设具有重要意义。
摘要:推进“一站式"学生社区建设,是新时代高校加强党建和思想政治教育工作精细化建设的重要举措,是落实立德树人根本任务的重要体现,是建设“三全育人"大思政格局的重要载体。分析“一站式"社区建设的价值内涵和现实困境,以合肥工业大学宣城校区“一站式"社区建设为例进行实践探索,并提出基于“三全育人"理念的高校“一站式"学生社区建设策略,以期提升社区育人实效。
摘要:随着全球气候变化问题日益严峻,中国明确提出“双碳”目标——碳达峰和碳中和,为国家向生态文明转型提供战略指导。这一转变对高等教育体系提出新的挑战,即需要培养能够适应并推动这一变革的人才。该文探讨如何在高校中从现代教育范式转向符合生态文明建设的新教育范式,特别是分析环境工程专业在此过程中的关键角色和面临的挑战,并提出相应的实施策略以推动“双碳”目标的实现。实施策略中,一个重要的方向是加强与行业的合作,创建实习和就业机会,使学生能在实践中学习并应用知识,同时也让企业参与到课程内容和教学计划的设计中来,确保教育内容与实际需求相符。此外,高校还应积极推动国际合作,通过学术交流和联合研究项目,拓宽学生视野,加深对全球环境问题的理解和应对策略,不仅可以帮助中国实现“双碳”目标,还能培养出能在全球环境治理中发挥重要作用的未来领导者。
摘要:金融管理学院党总支以党建工作标杆院系建设“五个到位"为目标,结合党总支自身党建工作特色进行理论与实践探索,构建“14568"的创建体系,为高质量创建党建工作标杆院系提供思想指导、基本原则、创建路径、内容和载体,取得理想的建设成效。
摘要:在高等教育高质量发展的背景下,该研究以跨国公司管理课程为案例,探讨小班化研讨教学改革对课程教学质量的提升效果。采用实验研究法、比较研究法和统计分析法,将学生随机分为实验组(小班化研讨)和对照组(非小班化研讨),并对课程综合评分、课堂表现评分及期末考核成绩进行分析。结果表明,实验组在课程综合评分、课堂表现和期末考核成绩方面均显著优于对照组,说明小班化研讨教学能够有效促进教学质量的提高。该结论为高校课堂教学改革与课程优化提供了实证依据和实践参考。
摘要:在材料成形课程教学中,传统教学模式存在一定局限性,难以充分满足学生全面发展的需求,虚拟仿真实训教学的出现,为解决这一问题带来新契机。虚拟仿真实训教学能够模拟真实场景,使学生通过模拟实践操作掌握知识、提高技能,激发创造力和主动性,提高实践能力和综合素质,为培养高素质人才提供有力支持。该文通过探讨虚拟仿真实训教学在材料成形课程教学中的应用,提出坚持以培养创新型人才为宗旨、以应用软件为基础、以项目为驱动、教学研用相结合的教学理念,为提高材料成形专业教学质量提供新的思路和方法。
摘要:高等教育人才培养是育人和育才统一的过程。高水平人才培养体系的建设,首先要抓好课程思政建设,将思想政治工作体系贯通其中。材料力学在工科专业的知识体系中起着承上启下的关键作用,课程中的诸多知识点与思想政治教育之间具有十分密切的关系。从搭建协同育人的高素质思政教师团队、挖掘体现新时代特色的线上线下课程思政元素、组织“互联网 + 课堂”的课程思政教学实施以及构建以激励机制为导向的课程考核评价体系等方面入手,进行材料力学开展课程思政的探索和教学设计,旨在丰富材料力学课程思政的素材,形成完整的课程思政教学体系。激发学生学习兴趣的同时,提高学生利用课程中的理论知识解决实际工程问题的能力,培养思想政治素质良好的综合型人才。
摘要:为顺应新工科人才培养的时代需求,深入分析课程教学中存在的老师难教、学生难学的教学痛点,开展能力进阶式线上线下混合教学改革探索。以重组优化教学内容、建设丰富课程资源库为核心支撑,以面向过程的多维考核方式为评估手段,设计旨在达成"四性一度”人才培养目标的课程教学体系。经过实践检验,这一改革成效显著,不仅可提升教学质量,更为新时代背景下数字信号处理课程的建设提供宝贵的新思路。
摘要:针对应急专业课程体系知识分散、培养路径模糊的问题,开展以突发事件案例库为载体的教学改革探索。首先提出基于实际案例的教学改革策略。随后,提出突发灾害事件标准化原则和数据收集标准,构建包含52个典型事件的教学案例库。然后,以安全与应急法律法规课程为例开展课程实践,从教学内容和教学模式等方面探讨案例教学与专业课程的融合方式。为应急专业教学改革提供参考。最后,总结基于突发事件案例库的教学改革方法的实践经验和不足,提出进一步优化课程体系的建议。
摘要:在国家生态文明建设和贵州省“大生态"战略实施背景下,赤水河流域作为国家级酱香型白酒核心产区,酿酒固废的资源化利用已成为区域绿色发展的关键环节。该研究以茅台学院资源与环境学院固体废物处理处置及资源化课程为研究对象,针对传统教学中存在的产业针对性不足、实践环节薄弱、考核方式单一等突出问题,创新性地提出“产业需求导向、生态特色融合”的课程改革框架。通过系统构建以酿酒固废处理为特色的课程内容体系,整合酒糟饲料化、窖泥资源化等特色模块;搭建校企协同实践平台,与茅台循环产投公司共建实训基地;创新实施“过程性评价 + 项目答辩 + 生态效益分析"的多元考核体系,实现课程教学与地方产业需求、生态保护战略的深度耦合。教学实践表明,该改革显著提升学生的工程实践能力和创新意识,为地方高校培养应用型环保人才提供可借鉴的实施路径,对同类院校专业课程改革具有重要参考价值。
摘要:针对工科专业课程思政建设中文化育人成效不足的问题,以机械基础课程群为实施载体,提出“航空文化基因植入、工程实践能力锻造、核心价值观内化”的教学改革思路。通过“开发融入航空特色的教学案例库,搭建能力递进式实践教学平台,培育师德师风与专业素养双优的教学团队"等手段,实现专业知识传授与思政教育的深度融合。采用“目标协同、内容重构、方法创新、评价改进”的实施路径,开展课程思政教学实践。结果表明,该教学改革显著提升学生的工程伦理意识、创新设计能力和航空报国认同感。研究成果为融入行业情怀的工科专业课程思政教育提供可推广范式。
摘要:废水处理是环境保护领域的重要课题,随着工业化和城市化的加速发展,废水污染问题日益突出。为培养更多高素质的废水处理专业人才,应对日益严峻的环境挑战,废水深度处理的教学改革势在必行。该文讨论环境工程专业废水深度处理课程的教学改革,以培养更多高素质的废水处理专业人才,应对环境挑战。教学改革的关键方面包括更新课程内容,强化实践经验,跨学科合作,实际案例研究,国际化教育与持续的评估和反馈。这些改革将培养更具竞争力和综合素质的废水处理专业人才,为环境保护和可持续发展作出更大的贡献。
摘要:无机非金属材料工学是无机非金属材料工程专业的核心课程,承担着衔接自然科学知识、专业基础与实际应用的重要桥梁作用,也是培养本科生认知、分析和解决复杂工程问题的关键载体。该文以产教融合为背景,在深入分析课程学情的基础上,针对长期存在的“教学痛点”问题,课程团队多年来秉持“以学生为中心、成果导向、持续改进”的教学理念,创新提出“一目标四参与六共同"的教学改革框架。通过强化实践、合作与创新环节,激发学生的学习兴趣,全面提升其综合素质和竞争力,着力培养实践创新型复合人才。
摘要:校企协同培养应用型研究生是目前研究生教育的重点,国内外对此都进行许多探索。我国也明确培养创新型人才的重要性,并将此作为我国教育改革和发展的核心目标之一。该文深刻剖析目前校企联合培养模式存在的问题,结合这些问题,通过优化培养方案整合课程体系、健全双导师制以实现一体化培养、完善项目依托的实践教学、提升工程实践教学的能力以及改革研究生评价体系五个方面,得到新的三年制专业学位研究生校企联合培养模式并应用于车辆工程专业研究生,取得了一定的成果,认为该培养模式能够提高学生的科研能力和实践能力,锻炼其创新思维,同时,使其能更好地适应企业的需要,顺应了社会和国家的需求。
摘要:食品产业是国民经济的支柱产业和保障民生的基础性产业,目前正处于深化供给侧结构性改革,转型升级关键阶段,急需产业发展人才支撑推动食品工业高质量发展。地方本科院校的人才培养定位主要为服务区域食品产业发展,需聚焦区域食品产业发展需求,为区域食品产业转型升级提供人才支撑。因此,该文立足于地方本科院校食品人才培养,从人才培养目标、科教产教融合育人体系构建、课程体系改革、教学资源建设和持续改进体系等层面构建科教产教深度融合的食品新工科人才培养模式。该人才培养模式的实施有助于精准服务区域经济建设,为区域食品产业高质量发展提供人才支持,同时可为地方本科高校深化食品类专业改革提供启示与借鉴。
摘要:智慧能源储运拔尖创新人才是具有高度政治站位、优异工匠精神和卓越工程师素质,能够领航能源储运领域产业创新发展的综合型人才。针对传统工科培养模式下能源储运拔尖人才培养面临的困境,提出智慧能源储运拔尖人才培养改革总体框架,按照贯彻思政融合、优化学科体系、加强前沿交叉和突出以学生为中心的理念,探索理论教学、实训及科创、毕业设计3类课程科教融合实践路径、课程思政融入实践路径和课程质量保障体系,最后将其实践运用于实际教学,并从2个方面验证融合教育效果。
摘要:新文科建设倡导不同学科的开放、交叉与融合,主张建立多元主体的跨学科专业发展模式,工程法学是随着现代工程经济与科技的发展而出现的一门新兴法学交叉学科,以“文工交叉”为特点,有力推动法学学科与工科的交叉融合。文科思维和工科思维具有明显的差异性,前者重“人文理性”,后者重“工具理性”,培养工程法专业学生工科思维模式,文工互补,完备知识结构体系,有利于提升其对工程法案问题的洞察能力、倾听能力和分析能力,打造法学人才培养的新模式。
摘要:人工智能在教育领域的应用,完善的基础设施是前提,教师的人工智能素养则是保障。人工智能素养是高校教师适应智能化时代教育工作发展要求的关键,其在育人理念、人机协同等维度都有体现,高校应重视对教师人工智能素养的培养,将人工智能技术在教育教学工作中的价值充分发挥出来。该文从人工智能的发展情况着眼,分析人工智能对高校教师的影响,围绕高校教师人工智能素养的内涵,探讨基于人机协同的高校教师人工智能素养提升对策,旨在增强高校教师对人工智能技术的应用能力,促进教育工作目标的顺利实现。
摘要:落实立德树人根本任务,必须将价值塑造、知识传授和能力培养三者融为一体。针对信号与系统课程教学过程中存在学习兴趣和学习动力不足等问题,开展新工科建设下课程思政赋能人才培养的“厚基、提能、强新”三位一体培养模式教学创新探索和实践。通过志向和使命教育,新技术新成果有效输入等多种举措和多条途径激发学生学习知识的兴趣和创新探索的热情,寓人生观和价值观引导于课堂教学及科学研究和工程技术创新中,以实现理论基础扎实,工程应用和创新能力强的卓越人才培养目标。
摘要:在人工智能飞速发展时代,数字经济专业凭借其广阔的发展前景和与时代紧密贴合的特性,已然成为众多高校竞相开设且备受青睐的热门爆款专业。新文科建设背景下数字经济专业若沿袭传统文科人才培养模式则面临知识体系滞后、跨学科整合不足、培养模式落后等诸多问题,为此该文深度剖析数字经济专业人才培养存在课程内容体系割裂、实践教学环节薄弱、师资队伍建设短板、人才培养与市场需求错配、社会认知和政策支持不足等五大现实困境,数字经济专业人才培养须遵循数字经济学科发展的“学科重构逻辑 + 技术赋能逻辑 + 价值重塑逻辑”三大逻辑体系,构建“学科知识螺旋 + 实践能力螺旋 + 职业发展螺旋”的三螺旋模型,以实现“学科交叉融合、产教协同育人、动态反馈优化”的培养目标,为数字经济专业人才培养模式改革提供相应参考,培养出契合社会发展需求的高质量数字经济专业人才。
摘要:随着经济全球化和互联网技术的不断发展,电子商务专业人才培养日益受到高等教育机构的重视。作为高校思想政治教育的核心课程,思政课程改革对于提升电子商务专业学生的综合素质具有重要意义。该研究通过文献分析和专家咨询,分析电子商务专业层面课程思政的评价目标、主体和内容,讨论评价原则,初步拟定包括教学建设、教学内容、教学形式和教学效果等四个一级指标的评价体系,旨在提升课程思政的教学质量和教育效果。
摘要:在当前新形势下,高等学校专业课程思想政治教育格局发生重大变革,教育工作者普遍认识到在专业课程中实施课程思政的重要性。以该文关注的摩擦学导论课程为例,该课程属于高等理工院校材料工程专业的研究生课程,具备深厚的基础性和先进性,是摩擦领域研究生的必修课程。在新工科教育背景下,将课程思政贯穿教学过程,深入挖掘摩擦学导论课程中的思政元素,完善教学计划的构建,以应用为导向,理论与实践相融合,不断优化教学方法和内容,极大地提升课程的授课效果,助力学生科研素养的提升,为新工科相关专业课程建设和改革提供可供借鉴的思路。
摘要:智能建造是一个充满挑战和机遇的领域,要求学生具备创新思维和创业意识。而思政教育则能够培养学生的创新精神和创业能力,激发他们的创造力和创新潜力。随着社会的发展,传统的建筑行业面临着许多挑战,其中思政教育作为大学教育的重要组成部分,应当与专业教育相结合,以培养具有良好道德素养和社会责任感的建筑人才。智能建造作为新兴的建筑技术,借助人工智能、物联网和大数据等技术手段,提高建筑效率和质量,符合可持续发展的要求。通过思政教育与智能建造专业相结合的建设,可以为学生提供更加宽广的发展空间,激发他们的创新创业意识,培养他们成为具有创新能力和创业精神的人才。
摘要:课程教学实践是落实课程思政教育观的重要载体。课程思政须结合课程特点挖掘思政元素,并与专业知识的传授相结合。以大学计算机基础课程为例,在唯物辩证法视域下挖掘课程思政元素,利用唯物辩证法的观点、方法和规律分析计算机世界的事物发展过程,形成课程思政实践案例,为课程树立马克思主义的魂。培养学生用唯物辩证法分析和解决问题的能力,实现价值塑造与知识传授、科学思维能力培养过程的统一。
摘要:随着思政教育的逐步深入,研究生专业课程中的思政融入成为高等院校教育需要考虑的重点之一,军校研究生学员的胜任力模型在政治素养、专业素养、职业素养等方面均有具体要求,在专业课程的建设中具有指导意义。该文以信息与通信工程专业学员人工神经网络及应用课程为例,介绍以胜任力模型为牵引的研究生专业课程思政实践探索。